设为首页| 加入收藏| 联系我们| 2014年6月19日| 星期四
政策文件 当前位置:网站首页-> 政策文件

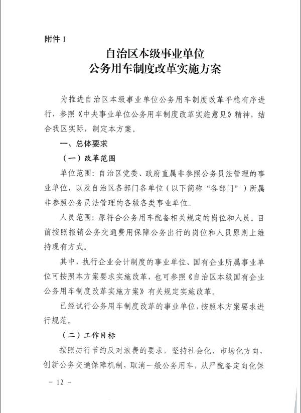
关于推进全区事业单位和国有企业公务用车制度改革工作的通知(桂车改[2017]2号)

作者: 郭艳丽 | 时间: 2018年05月29日 09:17 | 来源: 广西壮族自治区公务用车制度改革领导小组 | 点击: 0 打印

关于推进全区事业单位和国有企业公务用车制度改革工作的通知(桂车改[2017]2号)

关于推进全区事业单位和国有企业公务用车制度改革工作的通知(桂车改[2017]2号)

关于推进全区事业单位和国有企业公务用车制度改革工作的通知(桂车改[2017]2号)

关于推进全区事业单位和国有企业公务用车制度改革工作的通知(桂车改[2017]2号)

关于推进全区事业单位和国有企业公务用车制度改革工作的通知(桂车改[2017]2号)

关于推进全区事业单位和国有企业公务用车制度改革工作的通知(桂车改[2017]2号)

关于推进全区事业单位和国有企业公务用车制度改革工作的通知(桂车改[2017]2号)

关于推进全区事业单位和国有企业公务用车制度改革工作的通知(桂车改[2017]2号)

关于推进全区事业单位和国有企业公务用车制度改革工作的通知(桂车改[2017]2号)

关于推进全区事业单位和国有企业公务用车制度改革工作的通知(桂车改[2017]2号)

关于推进全区事业单位和国有企业公务用车制度改革工作的通知(桂车改[2017]2号)

关于推进全区事业单位和国有企业公务用车制度改革工作的通知(桂车改[2017]2号)

关于推进全区事业单位和国有企业公务用车制度改革工作的通知(桂车改[2017]2号)

关于推进全区事业单位和国有企业公务用车制度改革工作的通知(桂车改[2017]2号)

关于推进全区事业单位和国有企业公务用车制度改革工作的通知(桂车改[2017]2号)

关于推进全区事业单位和国有企业公务用车制度改革工作的通知(桂车改[2017]2号)

关于推进全区事业单位和国有企业公务用车制度改革工作的通知(桂车改[2017]2号)

关于推进全区事业单位和国有企业公务用车制度改革工作的通知(桂车改[2017]2号)

关于推进全区事业单位和国有企业公务用车制度改革工作的通知(桂车改[2017]2号)

关于推进全区事业单位和国有企业公务用车制度改革工作的通知(桂车改[2017]2号)

关于推进全区事业单位和国有企业公务用车制度改革工作的通知(桂车改[2017]2号)

关于推进全区事业单位和国有企业公务用车制度改革工作的通知(桂车改[2017]2号)

关于推进全区事业单位和国有企业公务用车制度改革工作的通知(桂车改[2017]2号)

关于推进全区事业单位和国有企业公务用车制度改革工作的通知(桂车改[2017]2号)

关于推进全区事业单位和国有企业公务用车制度改革工作的通知(桂车改[2017]2号)

关于推进全区事业单位和国有企业公务用车制度改革工作的通知(桂车改[2017]2号)

关于推进全区事业单位和国有企业公务用车制度改革工作的通知(桂车改[2017]2号)

关于推进全区事业单位和国有企业公务用车制度改革工作的通知(桂车改[2017]2号)

相关文章