设为首页| 加入收藏| 联系我们| 2014年6月19日| 星期四
学校公告 当前位置:网站首页-> 学校公告

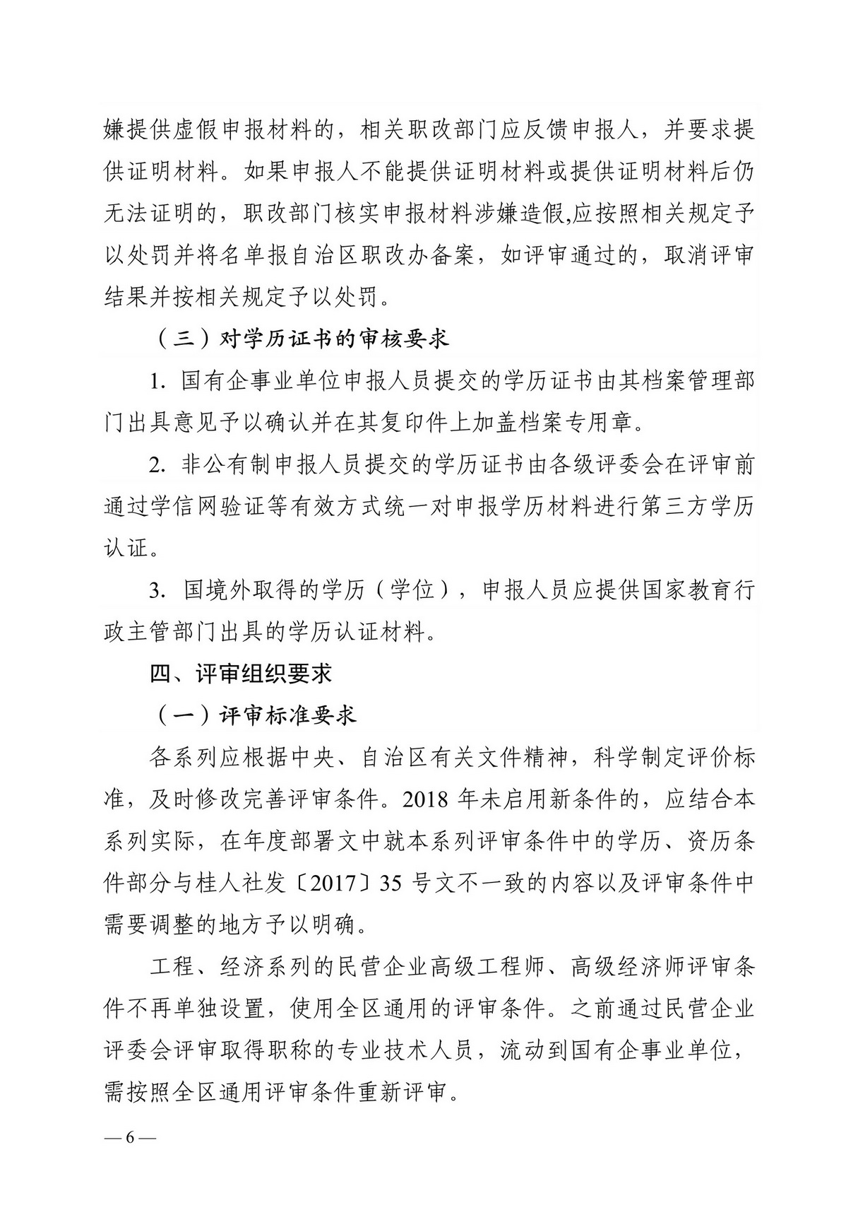
桂职办2018-61号正文关于做好2018年度广西职称评审工作的通知

作者: 广西壮族自治区职称改革工作领导小组办公室 | 时间: 2018年06月01日 15:21 | 来源: 广西团校 | 点击: 0 打印

桂职办2018-61号正文关于做好2018年度广西职称评审工作的通知

桂职办2018-61号正文关于做好2018年度广西职称评审工作的通知

桂职办2018-61号正文关于做好2018年度广西职称评审工作的通知

桂职办2018-61号正文关于做好2018年度广西职称评审工作的通知

桂职办2018-61号正文关于做好2018年度广西职称评审工作的通知

桂职办2018-61号正文关于做好2018年度广西职称评审工作的通知

桂职办2018-61号正文关于做好2018年度广西职称评审工作的通知

桂职办2018-61号正文关于做好2018年度广西职称评审工作的通知

桂职办2018-61号正文关于做好2018年度广西职称评审工作的通知

桂职办2018-61号正文关于做好2018年度广西职称评审工作的通知

桂职办2018-61号正文关于做好2018年度广西职称评审工作的通知

桂职办2018-61号正文关于做好2018年度广西职称评审工作的通知

桂职办2018-61号正文关于做好2018年度广西职称评审工作的通知

桂职办2018-61号正文关于做好2018年度广西职称评审工作的通知

 

相关文章