作者: | 时间: 2020年04月20日 15:22 | 来源: 共青团广西区委 | 点击: 0 打印
“广西青年五四奖章”是共青团广西区委、广西青年联合会授予广西优秀青年的最高荣誉,旨在树立政治进步、品德高尚、贡献突出的广西优秀青年典型,反映广西当代青年的精神品格和价值追求。广大青年在各行业、各领域履职尽责、团结奋斗,特别是面对突如其来的新冠肺炎疫情,积极投身防控工作一线,为保持经济平稳发展和社会和谐稳定作出了突出贡献。为集中展示新时代青年精神风貌,激励广大青年担当作为,攻坚克难,为建设壮美广西,共圆复兴梦想,汇聚强大青春力量,共青团广西区委、广西青年联合会决定在2020年“五四”期间表彰第二十三届“广西青年五四奖章”获得者。
经各设区市各系统团组织推荐提名和卫健部门组织征选,通过资格审查遴选初审、评委会评选,常规类拟授予汤婧等20人“广西青年五四奖章”、南宁市青年志愿者协会青年团队等10个集体“广西青年五四奖章集体”,抗疫类拟授予韦玲玉等28人“广西青年五四奖章”(新冠肺炎疫情防控专项)、广西壮族自治区人民医院急诊科ECMO小组青年团队等10个集体“广西青年五四奖章集体”(新冠肺炎疫情防控专项),现予以公示5个工作日(2020年4月20日—4月24日),并对抗疫追授个人予以公布。
如对以上推荐的集体或个人有异议,请以书面形式,并署真实姓名、地址和联系电话,于2020年4月25日前邮寄或直送共青团广西区委组织部(邮寄的以邮戳为准,邮政编码:530021;直送的以送达日期为准)。联系电话:0771—5853531,干部群众如实反映有关问题受法律保护。
附件:
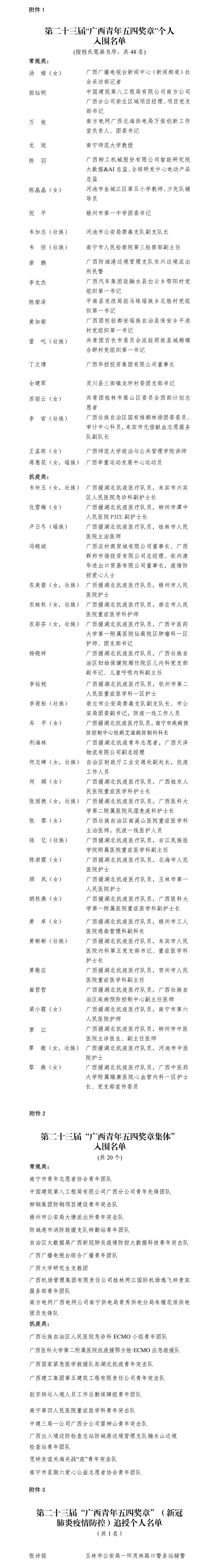
1.第二十三届“广西青年五四奖章”个人入围名单
2.第二十三届“广西青年五四奖章集体”入围名单
3.第二十三届“广西青年五四奖章集体”抗疫追授个人名单
共青团广西区委 广西青年联合会
2020年4月20日
